Direct API
For customers who want to use their UI for application, checkout or both, the mutations in our following pages can be used to facilitate the full Direct API experience. Keep in mind that our APIs evolve over time so if you choose to use our direct API integration, you may occasionally need to make updates to continue to use our APIs.
Our API Update Strategy
- Before removing any fields from our schema, we mark them as deprecated
- We communicate any potential breaking changes and the estimated date of release so your team will have enough time to adjust to the changes
Integrating with our API
Before Using Our API
This section contains all the steps needed to complete Koalafi financing end to end.
The possible integration types are an e-commerce (ecomm) application and a brick and mortar (B&M) application. The application type is configured on a partner level, so don't need to worry about choosing between the two as applications come in. If you are unsure which type of application you are submitting you can reach out to our team at [email protected].
E-commerce (Ecomm) Application: an ecomm application is an application that will be completed from start to finish online via our APIs. This application cannot be resumed from any other Koalafi systems and must be conducted 100% through our APIs. This is the most common type of app and should be used unless you have talked to the Koalafi team about doing a B&M integration.
Brick & Mortar (B&M) Application: a B&M application is an application that is created through our APIs and then can be finished either through our APIs or completing the application in the Koalafi dealer portal.
Our Direct API instructions will call out any differences between the product types and integration types. Additionally, all mutations are bolded for clarity and can be cross-referenced with our API docs.
About Our API
Our API is built using GraphQL which is a new API standard that provides a more efficient, powerful and flexible alternative to REST. It allows you to retrieve only the data fields you need for your integration. If you are new to GraphQL we highly recommend reviewing this tutorial to familiarize yourself with some of the key concepts and terminology.
Our Direct API instructions include example mutations, queries and inputs which will include the fields we recommend sending and retrieving, but you can also see the full schema in our Sandbox GraphQL Playground. Using the docs
tab on the top right of the screen, you can search for different mutations/queries to see which fields are required in the input and which types are returned. The playground also has built-in schema validation so you can write and run practice queries/mutations to become more familiar with our API.
Unfortunately, the GraphQL playground doesn't support sharing example mutations/queries between sessions so to make things easier, we have also included a Postman Collection which contains more detailed examples than our Direct API instructions. We recommend using this as a reference as your build your integration but that you tailor the mutations and queries to fit your own unique needs.
We've also included a Handling Common Errors page to help you interpret and handle the different errors that can be returned from specific mutations/queries and instructions for displaying and resolving those errors.
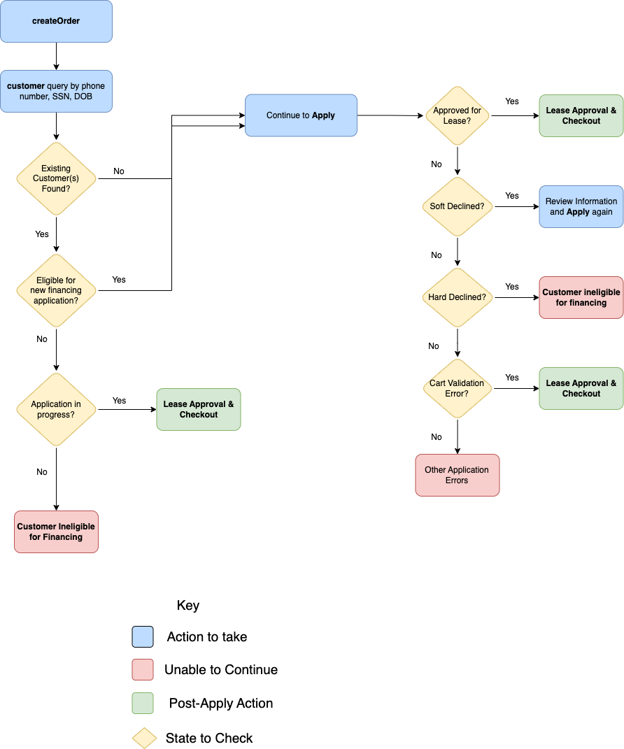
Overview of the Koalafi Financing Process
Steps to Apply
The below flow digram outlines the process for completing and getting approved for Koalafi Financing .Each step corresponds to a page in our Direct API instructions which adds additional details along with example queries and mutations.

Post-Approval Process
The diagrams below outline the steps that need to be completed once someone has been approved for financing with Koalafi. Each diagram corresponds to an instruction page in our Direct API instructions that goes over each step in more detail.
Lease Approval & Checkout (Ecomm)

Credentials
API Keys
Koalafi has both protected apis and unprotected apis. For unprotected apis we authorize your request based on a Public Dealer ID and for protected we use a Private API key that are passed up via a header in the request. Using these values will allow you to securely access our apis.
Obtaining your API Keys
During dealer onboarding you will be issued a public dealer id and a private api key. In order to call our unprotected apis you will need to provide this value in a public-dealer-id header for each request. For more information on onboarding, view Onboard with Koalafi
{
"public-dealer-id":"<public dealer id value>"
}
For our protected APIs you will need to add a private-api-key header to the protected request.
{
"public-dealer-id":"<public dealer id value>",
"private-api-key":"<private api key value>"
}
Testing
You can test your integration in our sandbox environment at anytime by trying to replicate one of the testing Scenarios or using the test data to complete a mutation. Before moving your integration to production, we recommend walking through the testing scenarios outline in our docs as they should encompass the typical Koalafi flows.
Tracking Requests
To make troubleshooting requests easier, you can include an optional correlation-id
header with a GUID value. We will add this correlation-id to our logs so that if you run into an issue while testing, we can pull the logs for that request. We recommend passing this header in both sandbox and production.
Updated 2 days ago